İsimlerini çok iyi bildiğimiz Selçuklu sultanlarının gerçek görünümleri nasıldı? Suretleri belli oldu! 'Hayran olacaksınız'
Selçuklu sultanlarının DNA analizleriyle birebir yapılan modelleri, sultanların suretlerini gözler önüne çıkardı. Ünlü tarihçi yazar Murat Bardakçı, Selçuklu sultanlarıyla ilgili acı gerçekleri kaleme aldığı yazısında, sultanların DNA analizleriyle berbir yapılan modellerini hem anlattı hem de görsellerini paylaştı.
Anadolu’da 1077 ile 1308 yılları arasında hüküm süren Türkiye Selçuklu Devleti’nin hükümdarlarının DNA analizleriyle suretleri ortaya çıkarıldı...
Konya’yı başkent yapan Birinci Kılıçarslan'dan birçok sultana kadar suretleri paylaşan Tarihçi Yazar Murat Bardakçı, suretlerin belirlenmesiyle alakalı yazısında, "Sıra kafataslarının etlendirilmesine, yani hükümdarların ve hanedan mensuplarının dış görünüşlerinin belirlenmesine geldi...
Bunun için İstanbul Adlî Tıp Kurumu’nun yanısıra Türkiye Atom Dairesi Başkanlığı’ndan yardım alındı. Saç, göz, deri ve yaş konularında alınan sonuçlar ile tomografilerden elde edilen bilgiler kafataslarının üç boyutlu kopyelerine işlendi ve kemikleri Alâeddin Tepesi’nde bulunan on üç Türkiye Selçuklu Hükümdarı ile iki kadının ve diğer hanedan mensuplarından bazılarının kafatasları etlendirildi!
Ve nihayet, projenin bir başka aşamasına geçildi. Silikon heykellerin ardından müzelerde ve özel kolleksiyonlarda bulunan dönemin tekstilleri üzerinde iplik, doku ve renk analizleri yapıldı; minyatürlerden ve eldeki az sayıdaki örneklerden istifade edilerek Konya Olgunlaşma Enstitüsü’nde yeni dokunan kumaşlardan silikon heykeller için elbiseler dikildi..." ifadelerini kullandı.
Bardakçı, yazısının sonunda; "Burada, bu toprakları asırlar önce idare eden ve son uykularını huzur içerisinde uyumaya hasret kalan on üç hükümdarın silikon görüntülerini de yayınlıyorum... Kendileri ile teşerrüf ettiğinizde delip geçen haşmetli bakışlarının büyük ihtimalle tesiri altında kalacak ve o devirden kalma tarih kitaplarından istifade edilerek hazırlanan saç modellerine de eminim hayran olacaksınız..." dedi.
İŞTE TARİHÇİ YAZAR MURAT BARDAKÇI'NIN YAYINLADIĞI SELÇUKLU SULTANLARININ SURETLERİ

İkinci Kılıçarslan’ı tahtında otururken gösteren, üzerinde etlendirilmiş yüzünün bulunduğu silikon heykeli.

Türkiye Selçukluları’nın ilk hükümdarı Birinci Süleymanşah (vefatı: 1086).

Konya’yı başkent yapan Birinci Kılıçarslan (vefatı:1107).

Şehinşah Melikşah (vefatı: 1117).

Birinci Rükneddin Mesud. Batılılar, Anadolu’ya “Turchia”, yani “Türkiye” adını onun iktidar senelerinde verdiler (vefatı: 1155).

Bizans’a karşı kazandığı Miryakefalon zaferiyle Haçlılar’a Anadolu’nun yolunu kapatan İkinci Kılıçarslan (vefatı: 1192).

İkinci Rükneddin Süleymanşah (vefatı: 1204).

Çocuk yaşta tahta çıkan ve ancak sekiz ay hüküm sürebilen Üçüncü Kılıçarslan (vefatı: 1205).

Birinci Gıyaseddin Keyhüsrev (vefatı: 1211).

Birinci Alâeddin Keykubat (vefatı: 1237)

İkinci Gıyaseddin Keyhüsrev (vefatı: 1246).

Moğollar’ın yay kirişi ile boğdukları Dördüncü Kılıçarslan (vefatı: 1265).

Moğollar tarafından öldürülen Üçüncü Gıyaseddin Keyhüsrev (vefatı: 1284).

İkinci Gıyaseddin Mesud (vefatı: 1308).

Birinci Alâeddin Keykubad’ın oğullarından olan ama tahta geçemeyen Keyferidun (vefatı: 1220 veya 1222).

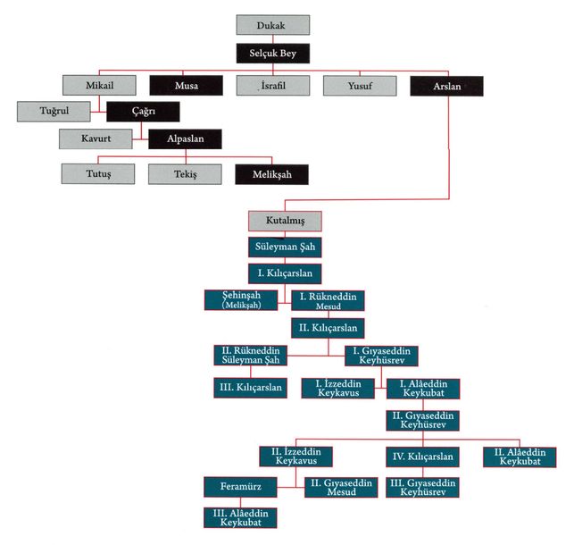
Türkiye Selçuklu Sultanları’nın soyağacı

İkinci Rükneddin Süleymanşah’ın etlendirilmiş yüzünün de yeraldığı silikon heykeli.

Şehinşah Melikşah’ın kafatası modeli üzerinde etlendirme öncesindeki çalışma.

Selçuklu kılıçları.

Selçuklu hançerleri.

Selçuklu okları, sadakları ve zihgir.

Selçuklu çizmeleri ve kemerleri.

Türkiye Selçuklu Devleti’nin sınırları.

Türkiye Selçuklu Sultanları’nın kafatasları ve 1176’da kazandığı Miryakefalon zaferi ile Bizans’ın Anadolu’daki hâkimiyetini sonlandıran İkinci Kılıçarslan’ın iskeletinin bir kısmı. Tarih kitapları, İkinci Kılıçarslan’ın kambur olduğunu yazarlardı ve iskeletinin tesbiti bu bilgiyi doğruladı.

Alâeddin Tepesi’nde Vakıflar Genel Müdürlüğü’nün restore ettirdiği türbede kefenlenip tabutlara konan ve defnedilmeyi bekleyen Selçuklu Sultanları’na ait kemiklerin bir kısmı.

Bu hükümdar cenazeleri de defnedilmeyi bekliyor.
******
Tarihçi Yazar Murat Bardakçı, yazısında Konya İl Kültür ve Turizm Müdürü Abdüssettar Yarar'dan da övgü dolu sözlerle bahsetti.
Bardakçı, Yarar için, "Temennim, bütün vilâyetlerin Abdüssettar Bey gibi bir kültür müdürüne sahip olabilmeleridir..." dedi.
Murat Bardakçı'nın Abdüssettar Yarar hakkında sözleri;
Altı buçuk sene devam eden, en gerilimli filimlere bile taş çıkartacak kadar renkli fakat bir o kadar da yorucu olan bu çılgın faaliyetin başında Konya İl Kültür Müdürü Abdüssettar Yarar vardı...
Kendisi de Konyalı olan Abdüssettar Bey’in daha önce yaptığı bazı işlerden bahsedeyim:
“Huzur”u, yani Mevlânâ Müzesi’ni baştan aşağı elden geçirip restore etti, bahçesini düzenleyip olması gereken hâle getirdi, Konya’da her sene düzenlenen Uluslararası Mistik Müzik Festivali’nin alanında dünyanın en seçkin organizasyonlarından biri olmasını sağladı ve böyle daha birçok işler yaptı...
Şimdi de Hazreti Mevlânânın kabrinin üzerinde yükselen, Konya’nın sembolü olan ama maalesef yer yer harap hâle gelen “Yeşil Kubbe”yi restore ettiriyor...
Abdüssettar Bey, Mevlânâ ve Mevlevîlik konusunda çok sayıda yayına da öncülük etti ve bunlardan özellikle biri, baskısı geçtiğimiz aylarda tamamlanan çok önemli bir yayından söz etmem lâzım...
Mevlânâ’nın meşhur Mesnevî’sinin 1278 tarihli en eski elyazması nüshası “Nüsha-i Kadime” olarak bilinir ve Mevlânâ Müzesi’nin Kütüphanesi’nde 51 numarada kayıtlıdır.
Abdüssettar Yarar, bu son derece önemli nüshanın az sayıdaki tıpkıbasımını özel imal edilen kâğıtlara elyazmasındaki nem izinden sararmalara kadar görünürdeki herşeyi aynen muhafaza ettirerek Ofset Yapımevi’nde bastırdı.
“Nüsha-i Kadime”nin tıpkıbasımı piyasaya henüz verilmedi ve verildiğinde kitap meraklılarının nasıl heyecanlanacaklarını şimdiden tahmin edebiliyorum...
Temennim, bütün vilâyetlerin Abdüssettar Bey gibi bir kültür müdürüne sahip olabilmeleridir...
Tarihçi Yazar Murat Bardakçı'nın kaleme aldığı, "Türkiye’ye “Türkiye” adını verdiren bu 13 Selçuklu hükümdarı defnedilmeyi, DNA analizleri ile birebir yapılan modelleri de sergilenmeyi bekliyor" başlıklı yazısını Habertürk'ten okumak için tıklayınız...

